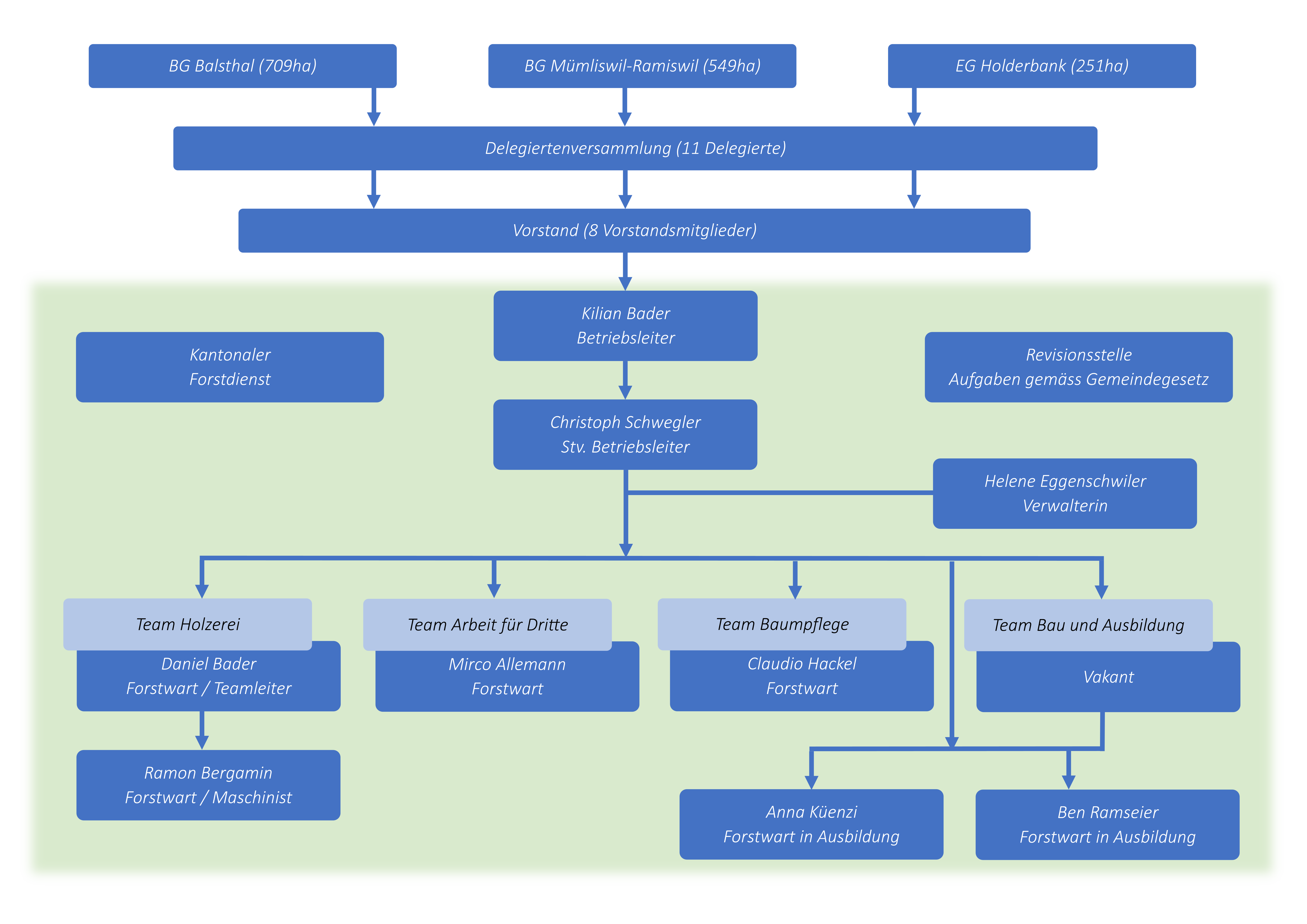
Forst Thal
Organisation
Vorstand Forst Thal 2026
Der Vorstand des Forst Thal setzt sich insgesamt aus 8 Personen der Verbandsmitgliedern zusammen.
Die Aufgaben des Vorstandes sind: Strategische Führung des Unternehmens, Überwachung des operationellen Betriebes, Kommunikation zu Delegierten und Gemeinden.
Urs Ackermann (MR) Präsident
Lorenz Bader (B) Vize - Präsident
Sandra Cataldo (B) Aktuar
Peter Fluri (B)
Rita Kamber (MR)
Jürg Saner (MR)
Pascal Berger (H)
Peter Bader (H)
(B = BR Balsthal; MR = BG Mümliswil-Ramiswil; H = EG Holderbank)
Delegierte Forst Thal 2026
Die Delegierten des Forst Thal setzen sich insgesamt aus 11 Personen der Verbandsmitgliedern zusammen. Die Delegierten entscheiden gemeinsam und abschliessend über Budget, Rechnung und grössere Projekte.
| BG Balsthal | BG Mümliswil-Ramiswil | EG Holderbank |
|---|---|---|
Alexandra Oppliger | Daniel Nussbaumer | Béatrice Michel |
Anina von Burg | Urs Fluri | Viktor Tschan |
Michael Bloch | Hubert Fluri | |
Beat Grolimund-Müller | Doris Saner | |
Othmar Heutschi-Wingeier |
Forstbetrieb
Forst Thal wird von Kilian Bader als erfahrenem Förster und Betriebsleiter geführt. Er wird in der täglichen, operationellen Planung und Arbeitsüberwachung durch einen Forstwartvorarbeiter unterstützt.
Alle Forstwarte des Forst Thal haben eine Forstwartausbildung abgeschlossen und arbeiten seit mehreren Jahren im Unternehmen.
Für Forst Thal hat die Ausbildung junger Berufsleute einen sehr hohen Stellenwert, deshalb bietet Forst Thal Lehr- und Praktikumsstellen an.
Die Verwaltung erfolgt durch eine ausgewiesene Fachfrau in einem Teilzeitpensum.

